試薬と関連法規
NMIJ CRM「第1種特定化学物質」試験研究用途に用いるための「確約書」
1.全般的注意事項
(1)同時に数品目ある場合は、まとめて1件の確約書にしてください。
(2)様式部分は、原則として様式どおり正確に記載してください。
(ただし、確約者の住所、名称、代表者役職名及び氏名並びに印の文字記載は不要です。)
(3)代表者としては、公印を有する者が経済産業省で認められております。例えば、次のとおり。
官公庁: 研究所長、保健所長、センター長など
民間企業:社長、工場長、研究所長など
公益法人:会長、理事長、専務理事、事業所長、研究所長など
大学:学長、学部長、学科長、研究所長など
(4)印鑑は、公印を使用し押印してください。
(5)項目の記載順は、原則として変更しないでください。
(特に住所、名称、代表者等の順番が守られていない場合が見受けられます。)
(6)誤字、脱字がないようにしてください。
2.記載例(名称の異なる数品目、添加回収試験を行う場合の例)
|
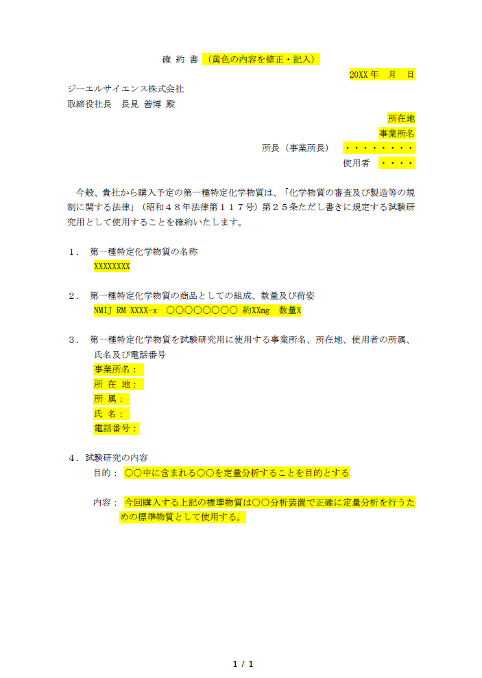
確 約 書
|
||||||||||||
|
平成○○年○○月○○日
|
||||||||||||
|
ジーエルサイエンス株式会社
取締役社長 長見 善博 殿 輸入者 長見 善博 |
||||||||||||
|
||||||||||||
|
今般、貴社から購入予定の第一種特定化学物質は、「化学物質の審査及び製造等の規制に関する法律」(昭和48年法律第117号)第25条ただし書きに規定する試験研究用として使用することを確約いたします。
|
*印鑑は、社印ではなく代表者印(公印)を使用してください。
3.記載要領
(1)[第一種特定化学物質]の名称
輸入公表に基づく名称を記載してください。(これ以外は使用しないでください。)異なる名称の品目がある場合は列記してください。
<輸入公表に基づく名称:(30成分)>
- ポリ塩化ビフェニル(PCB)
- ポリ塩化ナフタレン(塩素数が3以上のものに限る。)
- ヘキサクロロベンゼン
- アルドリン
- ディルドリン
- エンドリン
- DDT
- クロルデン類
- ビス(トリブチルスズ)=オキシド
- N,N-ジトリル-パラ-フェニレンジアミン
- N-トリル-N’-キシリル-パラ-フェニレンジアミン又はN,N’-ジキシリル-パラ-フェニレンジアミン
- 2,4,6-トリ-ターシャリ-ブチルフェノール
- トキサフェン
- マイレックス
- ジコホル
- ヘキサクロロブタ-1,3-ジエン
- 2-(2H-1, 2, 3-ベンゾトリアゾール-2-イル)-4,6-ジ-ターシャリ-ブチルフェノール
- PFOS又はその塩
- PFOA又はその塩
- PFOSF
- ペンタクロロベンゼン
- アルファ—ヘキサクロロシクロヘキサン
- ベータ—ヘキサクロロシクロヘキサン
- ガンマ—ヘキサクロロシクロヘキサン
- クロルデコン、ヘキサブロモビフェニル
- テトラブロモジフェニルエーテル
- ペンタブロモジフェニルエーテル
- ヘキサブロモジフェニルエーテル
- ヘプタブロモジフェニルエーテル
<間違えやすい例>
| (誤) | (正:輸入公表に基づく名称) |
|---|---|
| p,p’-DDT | DDT |
| PCB Window defining mixture | ポリ塩化ビフェニル(PCB) |
| 2,4'-Dichlorobiphenyl | ポリ塩化ビフェニル(PCB) |
| cis-クロルデン、trans-クロルデン | クロルデン類 |
| cis-ノナクロル、trans-ノナクロル | クロルデン類 |
| ヘプタクロル | クロルデン類 |
| PFOSのカリウム塩 | PFOS又はその塩 |
(2)[第一種特定化学物質]の商品としての組成、数量及び荷姿
区分記載方法
固体(標準品):商品名、数量(mg)、本数、容器名
液体(標準原液):商品名(溶媒中の濃度、溶媒名)、数量(ml)、本数、容器名
液体(混合溶液):商品名(種類数、溶媒名)、数量(ml)、本数、容器名、各化学物質名(濃度)
<記載例1>(単品・固体(粉末)の場合)
trans-ノナクロル 10mg 3本 ガラスバイアル
<記載例2>(単品・液体の場合)
ヘプタクロル(100μg/ml、メタノール溶液) 1ml 3本 ガラスアンプル
<記載例3>(濃度が同じ混合溶液の場合)
・ PCB混合溶液(32種類、各10μg/ml、イソオクタン溶液) 1ml 1本 ガラスアンプル
2,4-Dichlorobiphenyl ・・・
<記載例4>(濃度が異なる混合溶液の場合)
・ PCB混合溶液(13種類、ノナン溶液) 1.2ml 1本 ガラスアンプル
3,3’ ,4,4’-Tetrachlorobiphenyl(0.2μg/ml)
2,3,3’ ,4,4’-Pentachlorobiphenyl(1.0μg/ml)・・・
<記載例5>(複数品目の場合1)
(1)trans-ノナクロル 10mg 3本 ガラスバイアル
(2)ヘプタクロル(100μg/ml、メタノール溶液) 1ml 3本 ガラスアンプル
(3)ディルドリン 10mg 3本 ガラスバイアル
<記載例6>(複数品目の場合2)
・ 品目が多く別紙記載の場合は、「別紙のとおり」と記入し、別紙を添付してください。
・ 別紙は、上記の記載項目が記入されていればカタログコピーで結構です。
(3)第一種特定化学物質を試験研究用に使用する者の所属、氏名及び電話番号
事業所名は、法人として登記されている事業所の名称を記入してください。
なお、確約者の住所と使用する事業所の所在地が異なる場合は、必ず記入してください。
所属は、組織内の部、課及びグループ名を記入してください。
(4)[試験研究の内容
申請書の「試験研究の内容」の欄の記載に合わせて記入してください。





























